O4 ข้อมูลคณะกรรมการตรวจสอบและติดตามการบริหารงานตำรวจ (กต.ตร.) ของสถานีตำรวจ

บทบาท คณะกรรมการตรวจสอบและติดตามการบริหารงานตำรวจ (กต.ตร.)

บทบาทภารกิจ
          บทบาทภารกิจของ กต.ตร.กทม. กต.ตร.จังหวัด และ กต.ตร.สถานีตำรวจ ถูกกำหนดไว้ตาม พ.ร.บ.ตำรวจแห่งชาติ พ.ศ.2547 มาตรา 18(6) ระเบียบ ก.ต.ช. ว่าด้วยคณะกรรมการตรวจสอบและติดตามการบริหารงานตำรวจ พ.ศ.2549 ระเบียบ ก.ต.ช. ว่าด้วยหลักเกณฑ์และวิธีการส่งเสริมให้ท้องถิ่นและชุมชนมีส่วนร่วมในกิจการตำรวจ พ.ศ. 2549 และระเบียบ ก.ต.ช. ว่าด้วยการรับคำร้องเรียนหรือข้อเสนอแนะของประชาชน พ.ศ. 2549 ซึ่งสามารถจำแนกได้เป็น 3 กลุ่ม ดังนี้
1. ภารกิจหลัก ตามมาตรา 18 (6 แห่ง พ.ร.บ.ตำรวจแห่งชาติ พ.ศ. 2547 กำหนดให้ กต.ตร.กทม. กต.ตร.จังหวัดและ กต.ตร.สถานีตำรวจ มีบทบาทภารกิจในการตรวจสอบ ติดตามและประเมินผลการปฏิบัติงานของ บช.น. / ภ.จว. ให้เป็นไปตามนโยบายของ ก.ต.ช. และการบริหารราชการตำรวจให้เป็นไปตาม พ.ร.บ.ตำรวจแห่งชาติ และกฎหมายอื่น ซึ่ง ก.ต.ช. ได้กำหนดอำนาจหน้าที่ของ กต.ตร.กทม,/จังหวัด และสถานีตำรวจในเรื่องดังกล่าว ไว้ในระเบียบ ก.ต.ช. ว่าด้วยคณะกรรมการตรวจสอบและติดตามการบริหารงานตำรวจ พ.ศ. 2549
          นอกจากนี้ทั้ง กต.ตร.กทม. กต.ตร.จังหวัด และ กต.ตร.สถานีตำรวจยังมีภารกิจในการตรวจสอบติดตามผลตามคำร้องเรียนหรือข้อเสนอแนะตามนัยระเบียบ ก.ต.ช. ว่าด้วยการรับคำร้องเรียนหรือข้อเสนอแนะของประชาชน พ.ศ.2549 อีกส่วนหนึ่งด้วย
2. ภารกิจสนับสนุน เป็นภารกิจตามที่ระเบียบ ก.ต.ช. ว่าด้วยคณะกรรมการตรวจสอบและติดตามการบริหารงานตำรวจ พ.ศ. 2549 กำหนดเป็นภารกิจในการ
          1) ให้คำปรึกษาและข้อเสนอแนะการปฏิบัติงานของกองบัญชาการตำรวจนครบาลตำรวจภูธรจังหวัด สถานีตำรวจนครบาลและสถานีตำรวจภูธร แล้วแต่กรณี
          2) ส่งเสริมการพัฒนาประสิทธิภาพการปฏิบัติงานของข้าราชการตำรวจและการบริหารงานตำรวจ
          3) ให้ข้อมูลข่าวสารและเสนอปัญหาความเดือดร้อนและความต้องการของประชาชนในเขตพื้นที่
          4) แนะนำ และช่วยเหลือสนับสนุนการประชาสัมพันธ์งานของ บช.น./ จังหวัด หรือสถานีตำรวจ แล้วแต่กรณี
          5) ตั้งคณะอนุกรรมการ คณะทำงาน หรือที่ปรึกษา
3. ภารกิจการมีส่วนร่วม เนื่องจากองค์กร กต.ตร.ในปัจจุบันเป็นองค์กรที่มีประชาชนในท้องถิ่น / ชุมชนเป็นกรรมการในสัดส่วนที่เท่า ๆ กันกับข้าราชการ ดังนั้นตามระเบียบ ก.ต.ช. ว่าด้วยหลักเกณฑ์และวิธีการส่งเสริมให้ท้องถิ่นและชุมชนมีส่วนร่วมในกิจการตำรวจ พ.ศ. 2549 จึงกำหนดให้ กต.ตร. เป็นองค์กรสำคัญมีบทบาทเป็นแกนนำในการให้ท้องถิ่น/ชุมชน เข้ามามีส่วนร่วมในการป้องกันปราบปรามอาชญากรรมและการรักษาความปลอดภัยในชีวิตและทรัพย์สินของประชาชน โดยกำหนดบทบาท ภารกิจของ กต.ตร.สน./สภ. กต.ตร.กทม. และ กต.ตร.จังหวัด ไว้ดังนี้
          กต.ตร.สน./สภ. กำหนดให้ กต.ตร.สน./สภ. มีบทบาทในการกำหนดลักษณะ รูปแบบและวิธีการให้ท้องถิ่นและชุมชนมีส่วนร่วมในกิจการตำรวจของ สน.สภ. ด้านต่าง ๆ รวม 6 ด้าน
          1) ด้านการป้องกันและปราบปรามอาชญากรรม
          2) ด้านการรักษาความสงบเรียบร้อยและรักษาความปลอดภัยของประชาชน
          3) ด้านการป้องกันปราบปรามยาเสพติด
          4) ด้านการจราจร
          5) ด้านการดูแลสาธารณสมบัติ และ
          6) ด้านการพัฒนาคุณภาพชีวิตของประชาชนในท้องถิ่น
          โดยคำนึงถึงปัจจัยทางค้านอำนาจหน้าที่ตามกฎหมาย สภาพทางภูมิศาสตร์ เศรษฐกิจสังคม ประเพณี วัฒนธรรมและวิถีการดำรงชีวิตของแต่ละท้องถิ่นและชุมชนเป็นสำคัญ ทั้งยังกำหนดลักษณะของการมีส่วนร่วมในกิจการตำรวจ 5 ลักษณะด้วยกัน คือ
          1) มีส่วนร่วมในการคิด ศึกษาและค้นคว้าหาสภาพและสาเหตุของปัญหาตลอดจนความต้องการของท้องถิ่นและชุมชน
          2) มีส่วนร่วมในการริเริ่มและตัดสินใจกำหนดกิจกรรมเพื่อลดและแก้ไขปัญหาของท้องถิ่นและชุมชน
          3) มีส่วนร่วมในการปฏิบัติ และ/หรือการให้ความร่วมมือในการปฏิบัติและ หรือ การสนับสนุนทรัพยากรต่าง ๆ เพื่อใช้ในการปฏิบัติตามกิจกรรมเพื่อลดและแก้ไขปัญหาของท้องถิ่นและชุมชน
          4) มีส่วนร่วมในการตรวจสอบและติดตามการคำเนินกิจกรรม
          5) มีส่วนร่วมในการเสนอแนะและปรับปรุง

อำนาจหน้าาที่ คณะกรรมการตรวจสอบและติดตามการบริหารงานตำรวจ (กต.ตร.)

  1. รับแนวทางและนโยบายการพัฒนาและการบริหารงานตำรวจ  จากคณะกรรมการนโยบายตำรวจแห่งชาติ (ก.ต.ช.) ไปปฏิบัติเพื่อให้เกิดผลตามนโยบาย
  2. ให้คำปรึกษาและเสนอแนะการปฏิบัติงานของสถานีตำรวจให้เป็นไปตามนโยบายของคณะกรรมการนโยบายตำรวจแห่งชาติ (ก.ต.ช.)

  3. ส่งเสริมให้มีการพัฒนาประสิทธิภาพการปฏิบัติงานของข้าราชการตำรวจและการบริหารงานตำรวจ

  4. ตรวจสอบ ติดตาม และประเมินผลการปฏิบัติงานของข้าราชการตำรวจในสถานีตำรวจให้เป็นไปตามนโยบายของคณะกรรมการนโยบายตำรวจแห่งชาติ (ก.ต.ช.)

  5. รับคำร้องเรียนของประชาชนเกี่ยวกับการปฏิบัติงานของข้าราชการตำรวจในสถานีตำรวจ และดำเนินการให้เป็นไปตามระเบียบคณะกรรมการนโยบายตำรวจแห่งชาติ (ก.ต.ช.) ว่าด้วยการรับคำร้องเรียนของประชาชนเกี่ยวกับ   การปฏิบัติหน้าที่ของข้าราชการตำรวจ

  6. ให้ข้อมูลข่าวสารและเสนอปัญหาความเดือดร้อนและความต้องการของประชาชนในเขตพื้นที่

  7. ให้คำแนะนำและช่วยเหลือสนับสนุนการประชาสัมพันธ์งานของ   สถานีตำรวจ

  8. แต่งตั้งคณะอนุกรรมการ คณะทำงาน หรือที่ปรึกษา เพื่อดำเนินการ  อย่างใดอย่างหนึ่ง ตามที่ กต.ตร.สน./สภ. มอบหมาย

  9. รายงานผลการปฏิบัติงานให้คณะกรรมการนโยบายตำรวจแห่งชาติ   (ก.ต.ช.) ทราบ ตามที่คณะกรรมการนโยบายตำรวจแห่งชาติ (ก.ต.ช.) กำหนด

  10. อำนาจหน้าที่อื่นตามที่คณะกรรมการนโยบายตำรวจแห่งชาติ (ก.ต.ช.) มอบหมาย


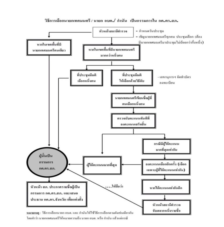
(เอกสารอ้างอิง) วิธีการสรรหาคณะกรรมการตรวจสอบและติดตามการบริหารงานตำรวจ สถานีตำรวจภูธร (กต.ตร.สภ.)

ผลการดำเนินงานของ กต.ตร.สภ.หนองหญ้าไซ

ข้อมูล ณ วันที่ 1 เมษายน 2567